



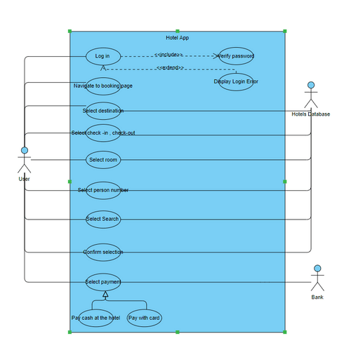
In the above use – case diagram I described how the user will perform tasks on the app. There are 3 actors, the “User” actor which is the primary actor and the secondary actors “Hotels Database” and “Bank”. The name of the system is “Hotel App”, after the user logs in, his password will be verified if all is alright he can proceed to the booking page if not he will get a login error message. After navigating to the booking page first he needs to select the destination, checkin/check-out, room, person number and search for the hotel with the corresponding room and when he is satisfied he can confirm the selection. All this use cases are associated with the user actor and the hotel database actor to get/set/update/delete the corresponding data. After all this is done the user must pay with card or cash at the hotel this also has an association with the bank actor that is responsible for the payment.
In the above user – flow diagram I described the process steps from the user entering the app to completing a room reservation.

